最近清明节的新闻可是热得烫手啊!这不,我刚刚从各大网站搜集到了一些最新爆料,迫不及待想和你分享一下。清明时节雨纷纷,路上行人欲断魂,这句诗真是生动描绘了清明节的氛围。那么,今年的清明节又有哪些新鲜事儿呢?让我们一起来看看吧!

今年的清明节,祭扫方式可是有了新变化。随着环保意识的增强,越来越多的市民选择绿色祭扫。比如,网上祭扫、鲜花祭扫、植树祭扫等新兴方式逐渐流行起来。这不,某市就推出了“云祭扫”服务,让无法亲自前往墓地的市民也能在网上寄托哀思。

清明时节,正是踏青好时节。今年的清明节,旅游市场也迎来了旺季。据某旅游平台数据显示,清明假期期间,国内旅游人次预计将达到1.5亿。其中,赏花、踏青、登山等户外活动成为热门选择。而且,随着疫情防控的持续优化,跨省游也逐渐恢复。

清明时节,除了祭扫和旅游,美食也是一大亮点。各地特色美食纷纷亮相,让人垂涎欲滴。比如,江南地区的青团、四川的清明果、山东的寒食糕等,都是清明节的传统美食。此外,还有一些地方特色小吃,如福建的艾粑粑、湖南的清明粑粑等,让人大饱口福。
清明节是我国传统的节日之一,承载着丰富的文化内涵。今年的清明节,各地纷纷举办各类文化活动,传承和弘扬传统文化。比如,某市举办了“清明诗会”,邀请市民共同吟诵经典诗词;某地则举办了“清明民俗表演”,展示了丰富多彩的民间艺术。
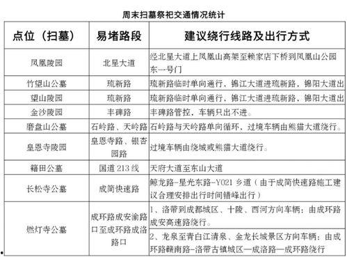
清明期间,人流、车流增多,安全问题不容忽视。相关部门提醒市民,在祭扫时要注意防火、防盗、防拥挤。此外,出行时要注意交通安全,遵守交通规则,确保自身和他人的安全。
今年的清明节可谓是热闹非凡。从祭扫新风尚到旅游热,从美食大比拼到文化传承,无不展现了我国传统文化的魅力。在这个特殊的节日里,让我们共同缅怀先人,珍惜当下,展望未来。